mpgraph 如何能够在 setrange 之后只显示曲线中范围之内的部分?

问题的提出

这个问题是 "Ma Yue" <[email protected]> 提出来的。

他想把一个 数据文件 绘制出来, 但是只显示其中从 (-0.15, 0) 到 (0.1, 1.1) 之间的部分。他写的 MetaPost 代码如下:

input graph;
fs = 1.5;

beginfig(1)
    draw begingraph(10cm,10cm);
    setrange(-0.15,0, 0.1,1.1);
    glabel.lft(btex $I_{\mathrm{ref}}$ etex,OUT) scaled fs rotated 90;
    glabel.bot(btex $\kappa$ etex,OUT) scaled fs;
    gdraw("pd1_tc1d6_V8_E10_c");
    endgraph;
endfig;
end

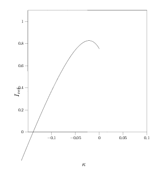
结果得到的图形是这个:

../images/metapost-outrange.png

可以看到,数据文件里本来有点落在他要求的 range 之外。 但是 graph.mp 本来提供的函数是没有办法不画某些点的。所以我们 必须采取其它办法。

我们可以把 endgraph 拆开来达到这个目的。

分析

Gfin_ 和 Gxyscale

首先我们要明确一下两个变量的地位:

Gfin_
是一个 picture 类型变量。它实际上就是我们画到 graph 里的图形。
Gxyscale
就是当前 graph 的 bouding box 的大小。它是一个宏, 它被定义为:
def Gxyscale = xscaled X_.gdim yscaled Y_.gdim enddef;

所以我们只要用

unitsquare Gxyscale

就可以得到一个当前 Gfin_ 的 bounding rectangle.

endgraph 做了什么?

我们来分析一下,graph.mp 的 endgraph。它的代码如下:

def endgraph =
  if Gneedgr_: autogrid(otick.bot, otick.lft); fi
  if Gneedfr_: frame; fi
  setcoords(linear,linear);
  interim truecorners:=1;
  for b=bbox Gfin_:
    setbounds Gfin_ to b;
    for i=0 step .5 until 3.5:
      if known Ggl_[i]: addto Gfin_ also Ggl_[i] shifted point i of b; fi
    endfor
  endfor
  Gfin_
  endgroup
enddef;

通常在 endgraph 被调用之前,所有的数据点都已经由 gdraw 记录 Gfin_ 中。所有的 glable 做的标记,记录到了Ggl_[] 数组里。

当 endgraph 被调用时,它首先用 autogrid 和 frame 两条语句把 grid 和 frame 信息记录到下来. 但是 grid 和 frame 必须在 setcoords 被调用时才会真正被加到 Gfin_ 中,而且是以当前的 setrange 设定的范围为界限的。

所以 endgraph 调用了 setcoords, 这样 grid 和 frame 被加入到 了 Gfin_ 中。

然后 endgraph 一一把 label 加到 Gfin_。最后返回 Gfin_ 给 draw。于是一个数据图就被画出来了。

这里总结一下就是:

  1. 所有的数据绘图操作 gdraw, glable, autogrid, frame, ... 实 际上都是以当前的 setrange() 设定的范围在操作。但是这些操 作并没有被加到 Gfin_ 中。必须等到 setcoords 被调用。
  2. 一旦 setcoords 被调用,它就会把数据点,grid, frame 都加到 Gfin_ 中。但是没有加入标记为 OUT 的 label.
  3. 标记为 OUT 的 label 都被记录到了 Ggl_[] 数组里,它们由 endgraph 的一个循环加入到 Gfin_.

这样我的解决方案就是这样:

input graph;

fs = 1.5;

beginfig(1)

  draw begingraph(10cm,10cm);    

  % 首先调用 setrange 设定绘图范围
  setrange(-0.15, 0, 0.1, 1.1);

  % 用 gdraw 把数据点路径记录下来
  gdraw("pd1_tc1d6_V8_E10_c");

  % 把数据点绘制到 Gfin_ 中成为一个曲线,然后把 Gfin_ 超出范
  % 围的部分用 clip 切掉
  setcoords(linear,linear);
  clip Gfin_ to unitsquare Gxyscale;

  % setcoords 会忘记当前的 range, 必须重新设定
  setrange(-0.15, 0, 0.1, 1.1);

  % 然后把 grid 信息记录下来
  autogrid(otick.bot, otick.lft); 

  % 把 frame 信息记录下来
  frame;
  
  % 再次调用 setcoords. grid 和 frame 都被加到 Gfin_
  setcoords(linear,linear);

  % 记录两个外围 label
  glabel.lft(btex $I_{\mathrm{ref}}$ etex,OUT) scaled fs rotated 90;
  glabel.bot(btex $\kappa$ etex,OUT) scaled fs;

  % 把 label 都加到 Gfin_
  interim truecorners:=1;
  for b=bbox Gfin_:
    setbounds Gfin_ to b;
    for i=0 step .5 until 3.5:
      if known Ggl_[i]: addto Gfin_ also Ggl_[i] shifted point i of b; fi
    endfor
  endfor

  % 返回 Gfin_ 给 draw
  Gfin_
  endgroup

endfig;
end

最后的 endgroup 是由于 begingraph 里实际上有一个 begingroup 跟它配对。

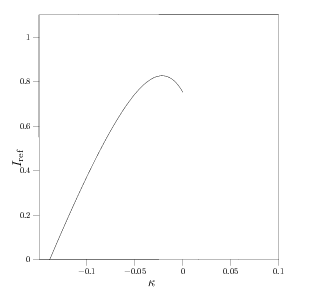
于是我们绘制的图形如下:

../images/metapost-inrange.png